2026年11月25-27日南京国际博览中心
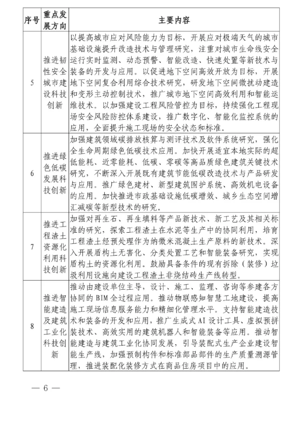
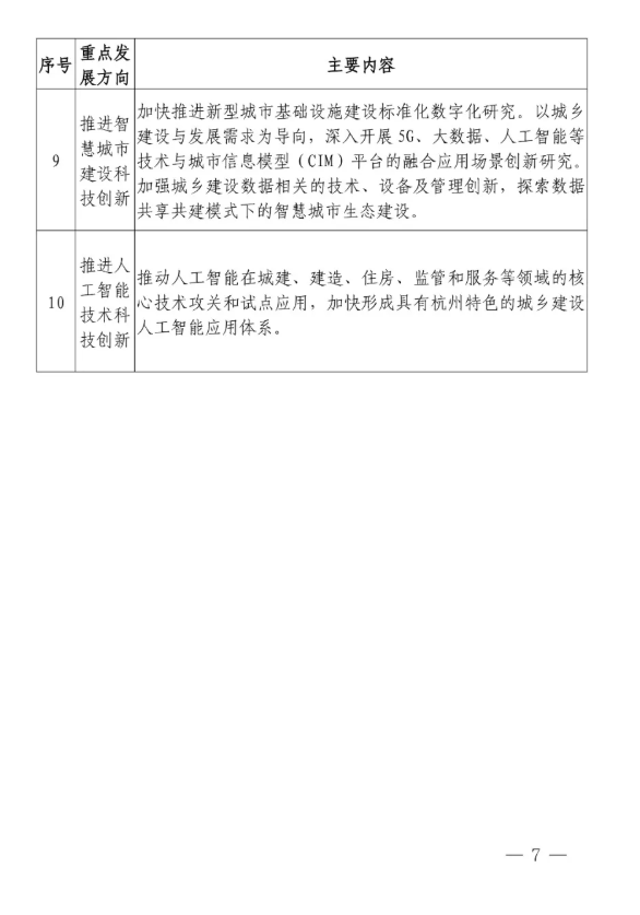
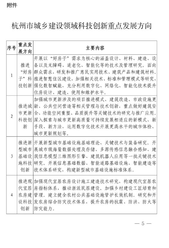
2026第十三届中国(南京)国际管网展览会将于11月25-27日在南京国际博览中心隆重召开!作为一场集展示、交流、合作于一体的行业盛会,南京管网展将为全行业带来新的商机和合作机会。届时,我们将竭诚为您提供周到细致的服务,确保您参展、参会、参观的每一个环节都能够获得满意的体验和收获。
让我们一同开启管网领域的新征程,共同谱写成功的商业篇章!期待您的莅临!活动咨询与报名方式:联系电话:徐斌:17736718270
…
四川省成都市武侯区世纪城路198号
重磅!习近平中央城市工作会议发表重要讲话:加快老旧管线改造升级,推进城市基础设施生命线安全工程建设
相约冰城二月末,共探管网改造新未来 —— 与亚冬会激情同频
4万亿资金!国家发改委将优先支持一批城市管网改造项目
专家分享 | 浅谈不同非开挖技术在市政管网修复中的应用实践
用科技的力量 守护每一滴水 | 欧泰祺智慧水务亮相武汉管网展
管网展 | 交通出行、预登记攻略必须收藏好~另附本届展会企业参与名单!!